首页
|
English Version
|
无障碍浏览
×
搜索过于频繁,请输入验证码
网站首页
学校概况
学校简介
现任领导
两院院士
历史沿革
校园风光
学校标识
3D校园
机构设置
党政管理
群团组织
教辅直属
教学院部
科研平台
师资队伍
师资概况
导师资源
外籍教师
人才培养
本科生培养
研究生培养
留学生
继续教育
课程中心
国际交流
科学研究
重点学科
研究机构
科研管理
学报
学术会议
讲座预告
招生就业
本科生
研究生
留学生
继续教育
就业指导
国际交流
国际交流
合作办学
校友会
中心概况
校园公告
+
招聘信息
招标信息
通知公告
招标信息
首页
>
校园公告
>
招标信息
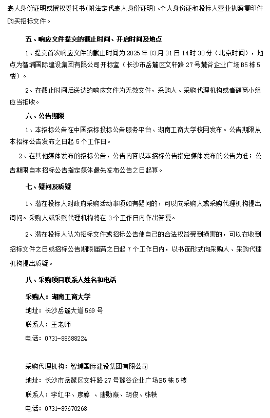
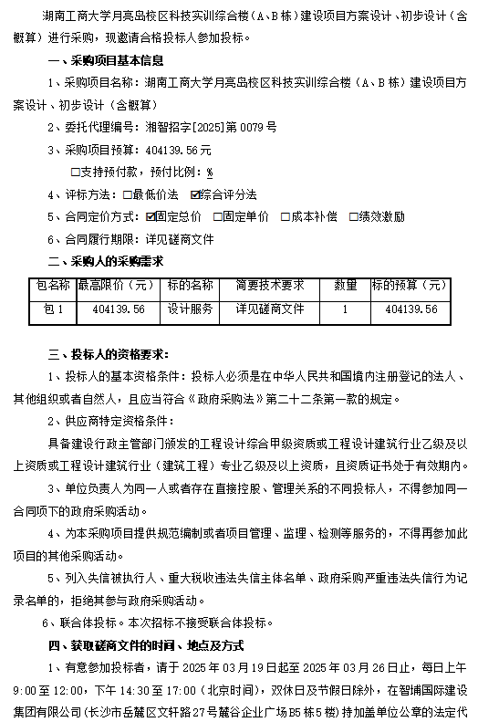
湖南工商大学月亮岛校区科技实训综合楼(A、B栋)建设项目磋商邀请公告
发表时间:
2025-03-19
点击次数: