发表时间:2021-12-16 点击次数:
“十三五”期间,学位与研究生教育以育人为本,积极发掘和培育我校研究生教育的核心竞争力,有序推进学校研究生教育改革和创新,为学校“三升”目标的全面实现作出了重要贡献。
服务申博:积极推动博士学位授予单位立项建设

2017年,为申报博士学位授予立项建设单位,学校多次组织申报会议,对此项工作作严密部署。暑假期间,研究生院认真组织撰写了《新增博士学位授予单位立项建设申请报告》《2017-2023年新增博士学位授予单位立项建设规划》《申请新增博士学位授予单位简况表》和管理科学与工程、工商管理、应用经济学、法学四个博士学位立项建设点的申报组织工作。在省教育厅组织的立项建设单位申报答辩会上,陈晓红院士亲自为学校作答辩汇报,取得圆满成功。2018年7月,我校正式成为湖南省立项建设博士学位授予单位,管理科学与工程、应用经济学、工商管理与法学四个一级学科顺利获批为博士学位授权立项建设学位点。随后,研究生院明确建设目标和任务,制定了执行方案,统筹推进博士学位授予单位和博士学位授权点的立项建设。

整体规划:拓展硕士学位授权点的规模和数量

学校高度重视硕士学位授权点的申报工作。自2016年申报硕士学位授权点以来,研究生院提前启动申报摸底工作,组织相关学院及部门召开工作会议,邀请省内外评审专家对学位点申报材料进行打磨完善。“十三五”期间,我校硕士学术学位授权点新增7个,硕士专业学位授权点新增6个,总数达到18个,涵盖经、管、工、理、法、文、艺七大学科门类。

助力升大:实现研究生招生规模持续增长
学校2013年获得硕士学位授予资格,2014年开始招收硕士研究生。通过向教育厅争取研招计划,“十三五”期间,学校研究生招生规模成倍增长,2019年在校研究生占比达到全校在校生人数的5%,满足了学校更名为“大学”的关键性指标要求。2020年10月学校研究生在校生达1248人,年均增长率为60.97%。

多措并举:扩充导师数量和提升导师综合素质


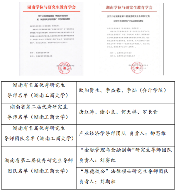
研究生院制订了较完备的校内外导师遴选、培训、招生资格认定等制度文件,不断充实硕士研究生导师力量。校内导师从92人增加到321人,校外兼职硕士研究生导师由52人增加至379人。校内导师队伍的学历、职称和年龄结构日趋合理。具有博士学位导师占比73.2%,高级职称教师占比83%,中青年教师(45岁及以下)占比42.3%。研究生院定期组织导师参加导师培训班、麓山大讲堂、名家大讲堂等学习活动,加强岗位意识和责任意识,倡导研究生培养模式创新。“十三五”期间,共有7位导师获湖南省“优秀研究生指导教师”称号,3个导师团队获湖南省“优秀研究生指导教师团队”。

开拓进取:着力凝炼研究生培养的“湖工商”特色
近年来,我校研究生教育取得了突出成绩,逐渐摸索出一条核心竞争能力强、综合素质高、具有“湖工商”特色的研究生培养模式,培养质量稳步提高。近5年来,研究生省级科研创新项目立项209项,人均发表论文1.36篇,且有相当数量的论文发表在国内外知名期刊;参与省学位办组织的硕士学位论文抽检,合格率均为100%,省级优秀硕士论文10篇;省级优秀毕业研究生16人,省级创新创业优秀毕业生5人。我校研究生在数学建模、MPAcc案例大赛、法律案例大赛、“互联网+”大学生创新创业大赛、人工智能创新大赛、电子设计竞赛、MIB国际商务谈判赛等多类学科竞赛中屡创佳绩,共获国家级奖项19项、省级奖项119项,同类学科竞赛中获奖层次和数量在省内高校中位居前列,得到上级部门的高度认可,被誉为“湖南工商大学现象”。

深耕细作:大力推进研究生教育内涵建设
研究生院本着高效务实、锐意进取的态度,强化培养过程质量管理与监控,加强教学平台建设,大力推进研究生教育内涵建设力度。 “十三五”期间,成功立项省级研究生教育教学改革项目33项,校级教改项目55项;获批省级教学平台项目16项,其中优秀教学团队5项、优质课程9项、高水平教材2项;建立各级产学研实践基地共60余家,其中省级研究生培养创新实践基地9个,构建了“专业实践基地—实践导师—专业顶岗实践”专业硕士培养体系。

担当创新:多维度扩大学校研究生教育对外影响力
研究生院在教育管理方面,担当作为,开拓创新,具有强烈的责任感和使命感,积极扩大学校研究生教育的对外影响力。承办了湖南学位与研究生教育学会2020年学术年会,吸引了省内共31所高校的230余名嘉宾及代表参加,参会人数创历年之最。同时,积极配合各二级学院承办各类省级学科竞赛、暑期学校等,提高学校研究生教育综合影响力。例如举办了“数据智能和管理创新”和“经济学前沿”暑期学校,活动包括知名专家学术讲座、前沿理论与方法授课、参观学校实验室和创新创业创意园等,全方位展示学校研究生教育的实力,吸引优秀学子报考,同时激发学生对相关学科研究的兴趣,加深他们对学科前沿和研究热点的认识。2020年11月26日至12月6日,研究生院与理学院共同承办了湖南省第五届数学建模竞赛,学校荣获“优秀组织奖”。
疫情期间,研究生院在全省高校中率先组织开展网络直播招生宣传,陈晓红院士亲自进行直播宣讲,与考生们亲切面对面,邀请广大学子来湖南工商大学圆梦,观看人次超过2万。

面向“十四五”新征程,研究生院将深入贯彻落实湖南工商大学第一次党代会精神,坚持培养具有全球视野、家国情怀、专业素养、仁爱之心的研究生,将继续发扬严谨务实的工作作风,尽责担当、创新思路、矢志前行,为学校“三进三高”战略目标的全面实现,为开创学校学科建设与研究生教育新局面做出更大贡献。