发表时间:2020-10-09 点击次数:
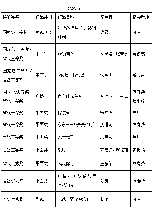
在新近揭晓的由教育部高等教育司、教育部高等学校新闻传播学类专业教学指导委员会、中国高等教育学会广告教育专业委员会共同主办的第十二届全国大学生广告艺术大赛中,我校再创佳绩,获奖数量和层次都有了新的突破,共获得全国总决赛二等奖2件,三等奖1件,优秀奖1件;湖南赛区一等奖2件,二等奖3件,三等奖2件,优秀奖3件。
大广赛是中国高等教育学会认定的一类赛事,是A类学科竞赛项目,文科类最重要的国家级比赛之一,其特点是整合社会资源,以企业真实营销项目作为命题,真题真做,提升学生实践能力。大赛聘请学界、业界资深专家、学者和企业高管组成专业评审团,评选参赛作品,并将评审后的作品进行网络公示,杜绝抄袭,不断提升赛事的公信力。据悉,此次竞赛共收到全国1582所本专科院校共计535982组作品,作品量较去年增长13万余组,参赛大学生112万人次,最终共30589组作品入围全国总评审。
学校高度重视本次备赛工作,认真组织、迎难而上、创新备赛机制,在学生不能返校的特殊情况下,指导教师积极主动在线宣传、指导学生组队备赛,充分利用信息化教学方法和手段开展全天候的云辅导交流,及时帮助学生解决技术难题和实际困难。
设计艺术学院一直以大赛为抓手,以赛促教、以赛促学、以赛促练,把赛事导入课堂,将艺术类专业的实训课程与大广赛全程贯通,充分调动了师生参赛的积极性,让学生通过赛事提高创意思维,让老师通过赛事检验教学成果,达到了教与学的良性发展。近年来,学院教师指导学生积极参加全国大学生广告艺术大赛、中广协学院奖、台湾时报广告金犊奖、美国ONESHOW金铅笔奖、中国环艺设计学年奖等国内外重大专业竞赛,获学院奖“全场大奖”等奖项 500 余项,以及中国大学生广告艺术节学院奖“卓越贡献奖”、“教育推动奖”,被学界和业界誉为“湖南工商大学现象”。(设计艺术学院 喻朝霞 叶亚亚)
